Initial appearance
An initial appearance can also be called a first appearance.

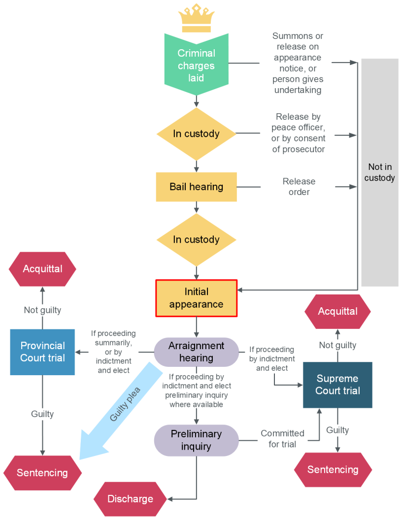
Different ways that people charged with crimes are brought to court
Almost everyone charged with a crime must go to Provincial Court.
If you are charged with an offence, a police officer can release you but you may be required to attend court by a summons, appearance notice<p><span lang="EN-US">An official notice telling an accused person they must appear in court at a specific time and place to respond to a criminal charge. </span><span> </span></p> or undertaking. These are documents that require you to attend court at a certain time and place. There can be conditions such as rules for your behaviour or requiring you to go to the police station to be photographed and fingerprinted.
It is very important that you keep track of required court appearances and go to court on time. A warrant can be issued for your arrest if you:
Miss a court appearance
Do not go to the police station to be fingerprinted and photographed when required
Disobey the rules imposed by a judge, judicial justice or police
Failing to attend court as ordered is a criminal offence<p><span lang="EN-US">An act that breaks a law that relates to how to behave in society. The harm caused by the act is seen to be against society as a whole, not just a specific person. Sometimes it refers to the specific law that was broken.</span><span> </span></p> for which you can be imprisoned. So is failing to attend for fingerprints and photographs.
If you are arrested and held in jail (in custody), the sheriffs bring you to court. If you are released at a bail<p><span lang="EN-US">An order made by a judicial justice or a judge releasing an accused person from jail until their trial and requiring them to obey certain conditions (rules) and return to court on a specific date. The legal term for bail is “judicial interim release”.</span><span> </span></p> hearing, you will be given a date to attend court for your initial appearance<p>Sometimes called a first appearance. When an accused person attends court and a judicial case manager, justice of the peace, or judge tells them what offence or offences they are charged with.</p>.
What happens at an initial appearance
The initial appearance is usually a brief appearance in Provincial Court. It is not a trial and you do not present evidence.
An initial appearance will usually be before a judicial case manager<p>A judicial officer whose responsibilities include scheduling court matters. They may also hear initial appearances in criminal matters.</p> or a judge who will tell you what you are charged with. They will also read the "information” out loud if you wish. The "information" is the document that lists the charges against you. If you do not understand what you are charged with, tell the justice and it will be explained to you.
Crown counsel<p>Independent lawyers with the federal or provincial prosecution service. Crown counsel do not represent the government, police or victim of crime. Rather, they perform their function on behalf of the public. Crown counsel may also be referred to as Crown, Crown prosecutors or prosecutors.</p> will give you a package of documents called the disclosure<p><span lang="EN-US">Making the Crown’s case known to the accused person and their lawyer by providing information about the evidence. The prosecutor must disclose, or share, with the accused all relevant information gathered in the investigation so the accused can fully defend themselves against the charge.</span><span> </span></p> or particulars. These documents are about the evidence in your case. Crown counsel should also tell you the sentence<p><span lang="EN-US">A court order setting out the consequences of being convicted of a crime. Sentences may include fines, community supervision or jail. </span><span> </span></p> they would suggest to the judge if you were to plead guilty.
If you have a lawyer, they will talk to the Crown counsel for you. If you do not have a lawyer, you may speak to the Crown counsel about your case, or the Crown counsel may ask the duty counsel<p><span lang="EN-US">A lawyer paid by Legal Aid BC who can provide free legal advice and representation at a first court appearance and at a bail hearing, but not usually at trial.</span><span> </span></p> provided by Legal Aid to help you.
The justice will also ask you if you are ready to enter a plea<p><span lang="EN-US">The statement an accused person makes in court when asked if they are guilty or not guilty of committing a crime.</span><span> </span></p> of guilty or not guilty<p><span lang="EN-US">An accused person makes a “not guilty” plea at an arraignment hearing when they do not admit committing the offence. In a trial, when the prosecutor cannot prove beyond a reasonable doubt that a person committed an offence, the judge or judicial justice must find them “not guilty”.</span><span> </span></p>. However, you do not have to plead guilty or not guilty at the initial appearance. Often, you need time to review the disclosure, find a lawyer, and decide whether to plead guilty or not guilty. Sometimes Crown counsel needs more time to give you more information (disclosure).
If you or Crown counsel needs more time, the justice will usually put the case off to another day (“grant an adjournment”). You may need more than one appearance to get legal advice and decide on your plea.
Getting legal advice
If you can talk to a lawyer before your first appearance<p><span lang="EN-US">In criminal court, the first time an accused person must appear in court.</span><span> </span></p>, it can reduce the number of times you have to attend court.
If you have not already contacted a lawyer before your initial appearance, there will likely be a duty counsel you can consult for free on the day of your initial appearance.
It is important to talk to a lawyer before you enter a plea of guilty or not guilty. In many cases, especially with complex and more serious charges, it is wise to have a lawyer handle your case in court. If you want a lawyer to help, but cannot afford to hire one privately, you may apply for Legal Aid. Whether or not you get Legal Aid depends on your financial status and the type of charge. If you qualify for Legal Aid, a lawyer will be assigned to your case.
Finding a lawyer or getting legal advice
This page was printed from:
https://provincialcourt.bc.ca/navigating-court-case/criminal-adult-and-youth/steps-criminal-case/initial-appearance