Preliminary inquiry hearing
A preliminary inquiry hearing can also be called a preliminary inquiry.

When preliminary inquiry hearings happen
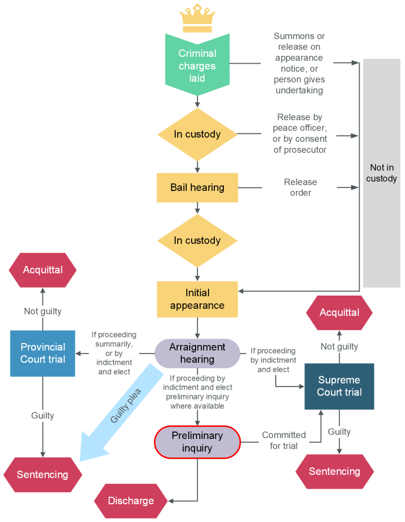
If you are to be tried in the BC Supreme Court, either with or without a jury, and if the offence you are charged with has a potential sentence<p><span lang="EN-US">A court order setting out the consequences of being convicted of a crime. Sentences may include fines, community supervision or jail. </span><span> </span></p> of 14 years or more in jail, you or Crown counsel<p>Independent lawyers with the federal or provincial prosecution service. Crown counsel do not represent the government, police or victim of crime. Rather, they perform their function on behalf of the public. Crown counsel may also be referred to as Crown, Crown prosecutors or prosecutors.</p> may ask to have a preliminary inquiry hearing in Provincial Court.
At the preliminary inquiry hearing
Crown counsel will present witnesses to testify about the events. Your lawyer or you, if you do not have a lawyer, will have a chance to cross-examine (question) each witness to test their truthfulness, reliability and memory.
Although you have the right to call defense witnesses, it is very rare for the defense to present witnesses at a preliminary inquiry hearing.
Sometimes an accused person will only want to hear the testimony of certain Crown witnesses. In that case they may “consent to committal” and the hearing will be limited to the witnesses they request.
Hearing results
At the end of the preliminary inquiry hearing, the judge will decide if there is enough evidence to have a trial in the BC Supreme Court. The test is whether a reasonable jury, properly instructed, could convict on the evidence provided in the preliminary hearing<p><span lang="EN-US">A hearing before a criminal trial where the judge decides if there is enough evidence to have a trial. Held only in cases involving indictable (serious) offences, when the prosecutor or accused person requests it.</span><span> </span></p>.
If the judge decides there is not enough evidence, you will be discharged and the case will be ended. If the judge decides there is enough evidence, your case will go to trial. Alternatively, where there are multiple charges, you can be discharged on some counts and go to trial on other counts. The test for committal is applied to each charge.
This page was printed from:
https://provincialcourt.bc.ca/navigating-court-case/criminal-adult-and-youth/steps-criminal-case/preliminary-inquiry-hearing